Salta al contenuto principale
Cerca
Cerca
Nascondi la navigazione
Agenzia
Cittadini
Attività e servizi
Operatori
Lavora con noi
Collegio dei sindaci
Contatti
Sede legale e Centralino di ATS
Ufficio protocollo Generale
Ufficio Relazioni col Pubblico (URP)
Home
/
Media gallery
/
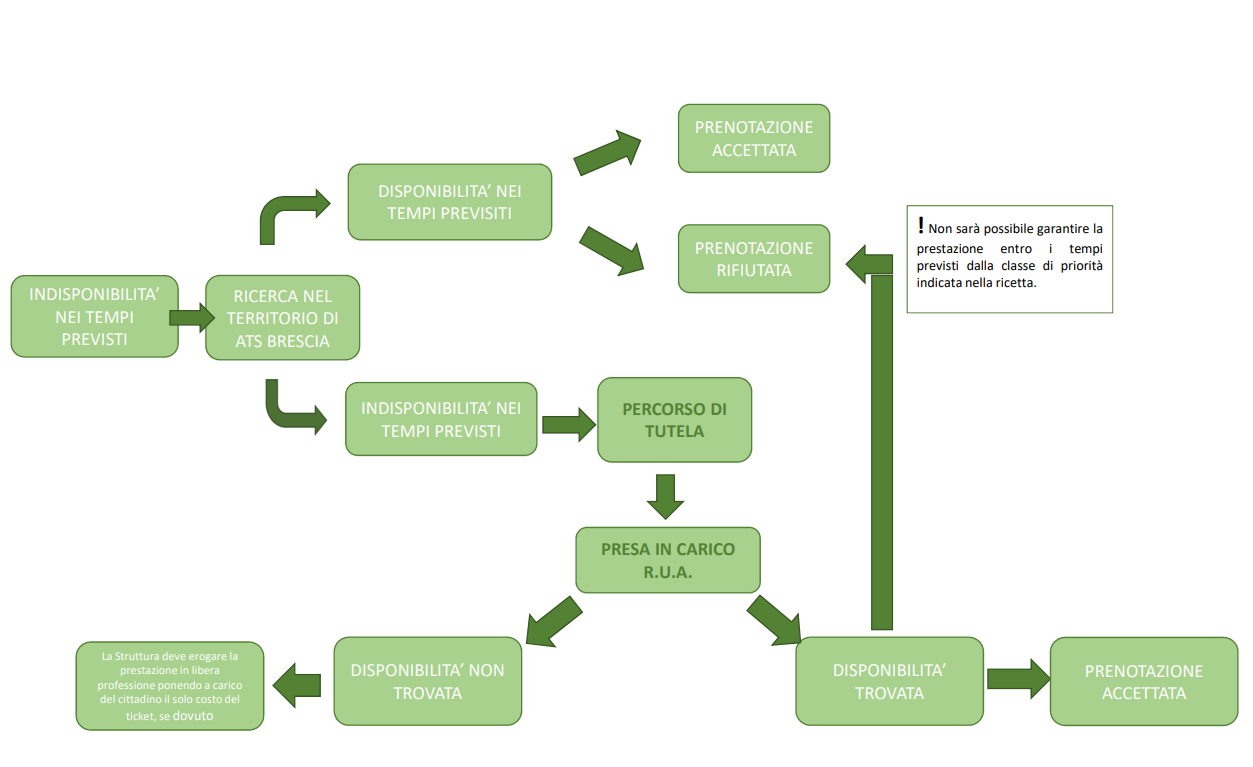
FLOW-CHART PRENOTAZIONI
FLOW-CHART PRENOTAZIONI
Ultimo aggiornamento: 19/05/2025